首页
中心概况
师资队伍
实验教学
实践创新
设备资源
实验安全
教学成果
互动园地
>
设备资源
>
仪器操作规程
> 正文
设备资源
仪器设备功能介绍
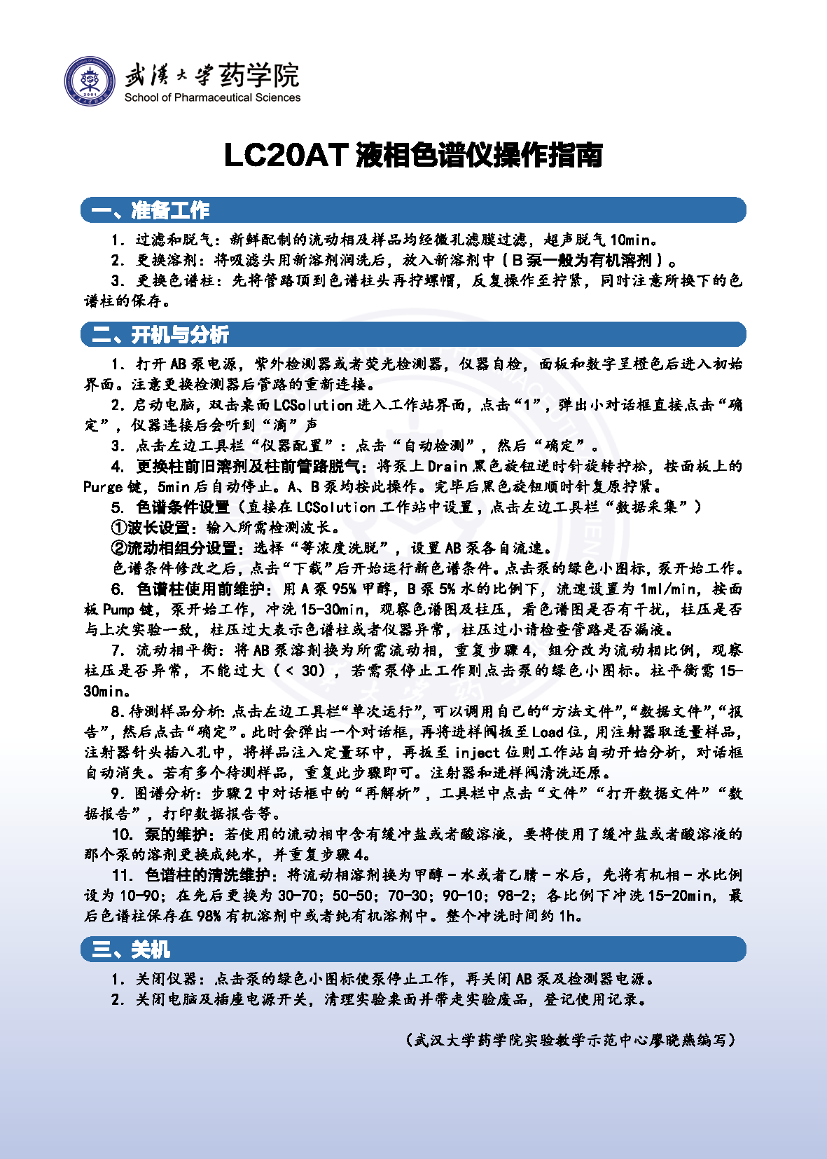
仪器操作规程
仪器操作视频
仪器操作规程
Copyright 武汉大学药学院 联系电话:027-68759987
首页
中心概况
师资队伍
实验教学
实践创新
设备资源
实验安全
教学成果
互动园地